Publicação Contínua
Qualis Capes Quadriênio 2017-2020 - B1 em medicina I, II e III, saúde coletiva
Versão on-line ISSN: 1806-9804
Versão impressa ISSN: 1519-3829

Todo o conteúdo do periódico, exceto onde está identificado, está licenciado sob uma

Licença Creative Commons

REVISÃO


Acesso aberto Revisado por pares
0
Visualização

Prenatal care for riverine pregnant women in Brazil: scoping review

Edson Silva do Nascimento1; Anderson Lima Cordeiro da Silva2; Juliana Jurca3; Rubia Laine de Paula Andrade4; Flávia Gomes-Sponholz5

DOI: 10.1590/1806-9304202520240275 e20240275

ABSTRACT

OBJECTIVES: to analyze how prenatal care has been provided to riverine pregnant women in Brazil.
METHODS: this is a scoping review conducted according to the Joanna Briggs Institute Reviewer's Manual for Scoping Reviews and PRISMA-ScR guidelines. Publications in Portuguese, English, and Spanish were included, without time restrictions, identified in the LILACS, MEDLINE, EMBASE, Scopus, Web of Science databases and in the grey literature (Google Scholar).
RESULTS: nine studies met the inclusion criteria. The analysis allowed grouping the findings into two areas: (1) strengths determining the quality of prenatal care, related to compliance with protocols, innovation in service delivery, and pregnant women's recognition of the importance of prenatal care; and (2) challenges affecting care, including geographical barriers, shortage of supplies and professionals, staff turnover, and difficulties in continuity of care.
CONCLUSION: significant gaps remain in the prenatal care offered to riverine pregnant women in the Amazon, especially in the States of the Amazon and Pará, despite some advances. The findings reinforce the need for territorialized strategies to ensure universality, equity, and comprehensiveness of care.

Keywords: Prenatal care, Pregnant women, Rural health services, Riverine

RESUMO

OBJETIVOS: analisar como tem sido prestada a assistência pré-natal às gestantes ribeirinhas no Brasil.
MÉTODOS: trata-se de uma revisão de escopo, realizada conforme o Joanna Briggs Institute Reviewer's Manual for Scoping Reviews e recomendações do PRISMA-ScR. Foram incluídas publicações em português, inglês e espanhol, sem recorte temporal, identificadas nas bases de dados LILACS, MEDLINE, EMBASE, Scopus, Web of Science e na literatura cinzenta (Google Acadêmico).
RESULTADOS: nove estudos atenderam aos critérios de inclusão. A análise permitiu agrupar os achados em duas áreas: (1) fortalezas determinantes na qualidade da assistência pré-natal, relacionadas à conformidade com protocolos, inovação na oferta de serviços e reconhecimento da importância do pré-natal pelas gestantes; e (2) desafios que impactam a assistência, incluindo barreiras geográficas, carência de insumos e profissionais, rotatividade das equipes e dificuldade de continuidade do cuidado.
CONCLUSÃO: persistem lacunas significativas na assistência pré-natal oferecida às gestantes ribeirinhas da Amazônia, especialmente nos estados do Amazonas e Pará, apesar de avanços pontuais. Os achados reforçam a necessidade de estratégias territorializadas que garantam universalidade, equidade e integralidade do cuidado.

Palavras-chave: Assistência pré-natal, Gestantes, Serviços de saúde rural, Ribeirinhos

Introduction

Prenatal care is an essential component of maternal health care, especially in vulnerable populations such as pregnant women living in riverine communities in the Amazon. In these regions, geographical barriers, a shortage of professionals, and structural limitations compromise access to and continuity of care, reflecting inequalities in the Sistema Único de Saúde (SUS).1 (Public Health System). Despite expanded coverage, prenatal care in Brazil is still marked by late initiation of follow-up, an insufficient number of consultations, and low rates of recommended tests.2,3

A similar situation occurs in other countries: studies show that indigenous women in Panama and Canada face geographical, cultural, and social barriers to accessing quality obstetric care, highlighting that this is a global challenge in contexts of vulnerability.4-5

To address this reality, Brazil has implemented various initiatives focused on maternal health. The Programa de Humanização do Pré-Natal e Nascimento (2000) (Program for the Humanization of Prenatal Care and Birth) marked the beginning of efforts to ensure quality and comprehensive care. In the following years, policies such as Atenção Integral à Saúde da Mulher and the Pacto pela Redução da Mortalidade Materna e Neonatal (2004) (Comprehensive Women's Health Care and the Pact for the Reduction of Maternal and Neonatal Mortality) expanded this scope. More recently, the Rede Alyne (2024) (Alyne Network) and the Estratégia QualiNEO (2024) (QualiNEO Strategy) incorporated a focus on regional and racial equity, in addition to improving the quality of neonatal care.6-8

In the field of specific policies, the Política Nacional de Saúde Integral das Populações do Campo, da Floresta e das Águas (published in 2013) (National Policy for Comprehensive Health Care for Rural, Forest, and Riverine Populations) stands out. It is based on the principle of equity and aims to ensure access to the SUS and promote the social inclusion of rural and riverine communities.9

Despite advances, gaps persist in the provision of services for pregnant women living in riverine communities, aggravated by the seasonality of rivers, population dispersion, and precarious socioeconomic conditions.10 These barriers require territorialized, intersectoral, and evidence-based strategies. In this context, this study aims to map how prenatal care has been provided to pregnant women living in riverine communities in Brazil, through a scoping review.


Methods

This is a Scoping Review (SR), prepared based on the methodology developed by the Joanna Briggs Institute Reviewer's Manual for Scoping Reviews11 and recommendations from the Preferred Reporting Items for Systematic Reviews and Meta-Analyses - Extension for Scoping Reviews (PRISMA-ScR).12 The protocol for this review was previously registered on the Open Science Framework (OSF) platform, under DOI number: 10.17605/OSF.IO/X6C3Q.13

The acronym PCC was used to formulate the guiding question, where: Population (P) is pregnant women living in riverine communities, Concept (C) is prenatal care, and Context (C) is Brazil. Thus, the question was: How has prenatal care been provided to pregnant women living in riverine communities in Brazil?

Based on this question, the controlled vocabularies of the main terms and their synonyms in Portuguese, English, and Spanish were identified in the Descritores em Ciências da Saúde (DeCS) (Health Sciences Descriptors) from Biblioteca Virtual em Saúde (BVS), (Virtual Health Library), and the Medical Subject Headings (MeSH) were consulted for English. In conducting the searches, the Boolean operators "AND" and "OR" were used, with specific strategies for each database. Preliminary searches were also conducted in the databases to expand the free vocabulary (synonyms).

Studies available in the scientific and grey literature were considered. The inclusion criteria were: studies addressing prenatal care for pregnant women living in riverine areas in Brazil, with qualitative and quantitative designs, reviews, cohort studies, case-control studies, randomized clinical trials, published in English, Spanish, or Portuguese, and without a time limit, justified by the scarcity of the topic. The exclusion criteria were: letters to the editor, editorials, experience reports, opinions, studies that did not meet the objective of the review, and studies focused on care for women during childbirth and postpartum.

The databases used in the searches were: Literatura Latino-Americana e do Caribe em Ciências da Saúde (LILACS) (Latin American and Caribbean Health Sciences Literature), Medical Literature Analysis and Retrieval System Online (MEDLINE) via PUBMED of the U.S. National Library of Medicine (NLM), Excerpta Medica database (EMBASE), Scopus, and Web of Science. Due to the scarcity of publications in scientific journals on the subject, grey literature sources such as the CAPES Thesis Database and the Biblioteca Digital Brasileira de Teses e Dissertações (Brazilian Digital Library of Theses and Dissertations) were included. Finally, three searches were performed on Google Scholar (one in each language) and publications from the first ten pages of results were selected.

After the searches, the articles were exported in RIS format to the Rayyan QCRI systematic review software from the Qatar Computing Research Institute to exclude duplicates. Publications from the grey literature were selected manually.

The selection of studies was performed independently by two reviewers (ESN and JJ), ensuring methodological reliability and avoiding bias. In cases of disagreement, a third reviewer (FAG) was consulted to resolve such disagreements. The screening was conducted in two stages: reading the titles and abstracts of the publications found, followed by reading the full texts.

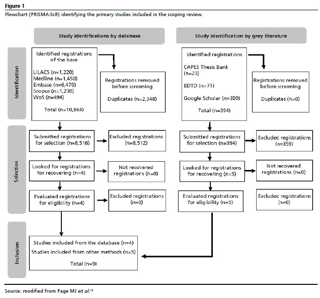
In accordance with the PRISMA-ScR12 recommendations, the selection process is presented in a flowchart. We chose not to perform a critical appraisal of the included studies, as this is an optional component in scoping reviews.


Results

A total of 10,864 publications were identified in the databases and 394 in the grey literature, totaling 11,258 publications. After excluding duplicates and applying the eligibility criteria, new studies comprised the final sample of this review. The selection process is detailed in the PRISMA flowchart (Figure 1).
 



The nine studies included on prenatal care for pregnant women living in riverine communities in Brazil14-22 were conducted mainly in the States of the Amazon16-18,20,22 and Pará,14-15,19,21,22 as illustrated in Figure 2.
 



Qualitative designs predominated,14-15,17,19 with semi-structured interviews with pregnant women living in riverine communities and health managers and professionals, in addition to three quantitative studies18,20-21 of a descriptive nature, and two with a quantitative/qualitative approach.14,22 Most of the studies were conducted in the last five years from the date of data collection.18-22

However, none of the studies mentioned the participation of the Distritos Sanitários Especiais Indígenas (DSEI) (Special Indigenous Health Districts) in prenatal care actions, even in riverside communities that also belong to indigenous populations.

The data extracted from the studies are presented in Table 1, containing information about the authors, year of the study or publication, location, type of dissemination, design, and main results. These findings were summarized narratively and then grouped into thematic axes that are explored in depth in the Discussion section.
 




Discussion

The nine studies analyzed show that prenatal care offered to pregnant women living in riverine communities in Brazil remains limited,14-22 although some positive aspects were observed in geographically remote and socially vulnerable areas. In general, care is fragmented, especially in regions with the highest concentration of this population. Based on these findings, the discussion was organized into thematic areas that address the strengths and challenges related to the quality of prenatal care.

Determinants strength in the quality of prenatal care

Among the strengths identified, pregnant women's recognition of the importance of prenatal care stands out, which favors adherence, albeit partial, to the recommendations established by care protocols23,24 In some contexts, studies reported the provision of rapid testing, micronutrient supplementation, and home visits, demonstrating local efforts to expand access to care.25

The work of frontline nurses was also highlighted as a relevant strategy, both for conducting consultations and providing educational guidance, strengthening the bond with the community. These findings converge with the national literature, which recognizes Nursing as a protagonist in the Primary Care, especially in areas of difficult access,26 and with international evidence highlighting the effectiveness of multidisciplinary care in vulnerable populations.24,27

Challenges that impact the quality of prenatal care

Despite local initiatives, studies have highlighted important challenges for the provision of prenatal care in riverside communities. Geographic barriers, dependence on river transport, and the seasonality of river flooding make it difficult to maintain continuity of consultations and timely access to services.14,19,21,28-29

Structural limitations14-16,18-20 have also been reported, such as lack of medicines, scarcity of complementary tests close to communities, and precarious facilities, associated with high turnover of professionals, factors that undermine continuity of care.30

Furthermore, there was insufficient integration between primary care and hospital referral services,16,19-20 making it difficult to link pregnant women to the place of delivery. This weakness compromises the quality and effectiveness of prenatal care,19 in contrast to international recommendations that emphasize coordination in care networks.31

Implications for practice and research

The findings of this review highlight the need to strengthen public policies to promote health equity.18,20 The Rede Cegonha (Stork Network), restructured and expanded in the form of the Rede Alyne7 (Alyne Network), demonstrates a strategic improvement in maternal and child care, with a focus on comprehensive and humanized care, especially for black and vulnerable populations. These changes reflect a continuous effort to adapt and improve national strategies, reinforcing the importance of consistent and sustained policies.

The Política Nacional de Saúde Integral das Populações do Campo, da Floresta e das Águas (PNSIPCF) (National Policy for Comprehensive Health Care for Rural, Forest, and Water Populations) is an important step forward in recognizing the specificities of riverine populations. However, its implementation is still weak and poorly integrated with local services. Therefore, we reinforce the need for stronger coordination between primary care and referral hospitals, following WHO recommendations to ensure timely access, comprehensiveness, and continuity of care.31

The lack of studies on prenatal care for pregnant women in riverine communities in Brazil shows a gap in scientific knowledge. Most studies are qualitative and focus on the Amazon16-18,20,22 and Pará,14-15,19,21,22 which makes it difficult to generalize the results, reinforcing the need for multicenter studies with mixed methodologies that include more regions of Brazil. In addition, there is a need for more studies evaluating interventions to improve the quality of prenatal care in these communities, which can help strengthen health policies and reduce inequalities.


Final considerations

This scoping review identified both positive aspects and significant challenges in the context of prenatal care for pregnant women living in riverine communities in Brazil. The studies show that, despite local initiatives and the dedicated work of health professionals, such as nurses, care is still fragmented and limited. This reflects inequalities in access to and quality of health care.

The findings reinforce the urgency of creating strategies that strengthen primary care in isolated areas, ensuring equity, comprehensiveness, and universality in prenatal care. To overcome geographical and structural barriers, it is essential to invest consistently, promote dialogue between managers, professionals, and the communities themselves, and encourage scientific research that supports public policies adapted to the particularities of riverine populations.


References

1. Veivenberg CG, Sales APA, Teston EF, Lima LF, Giacon BCC, Souza TSL, et al. Pré-natal tardio em mulheres de comunidades ribeirinhas como preditor de near miss materno. Perspect Exp Clín Inov Biomed Educ Saúde. 2024; 9 (2): e20074

2. Santos, LKR, Oliveira, FB, João L. Iniquidades na assistência pré-natal no Brasil: uma análise interseccional. Physis. 2024; 34: 34004

3. Rocha NM, Almeida WS, Souza Júnior PRB, Szwarcwald CL. Prenatal care: a temporal analysis using data from the 2013 and 2019 Brazilian National Health Survey. Cad Saúde Pública. 2025; 41 (5): e00143424

4. Acevedo P, Martinez S, Pineda L, Lopez R, Hernandez J, Gutierrez F, et al. Distance as a barrier to obstetric care among indigenous women in Panama: a cross-sectional study. BMJ Open. 2020; 10 (3): e034763

5. Bacciaglia M, Neufeld HT, Neiterman E, Krishnan A, Johnston S, Wright K. Indigenous maternal health and health services within Canada: a scoping review. BMC Pregnancy Childbirth. 2023; 23 (1): 1-14

6. Serruya SJ, Cecatti JG, Lago TG. O Programa de Humanização no Pré-natal e Nascimento do Ministério da Saúde no Brasil: resultados iniciais. Cad Saúde Pública. 2004; 20 (5): 1281-9.

7. Ministério da Saúde (BR). Nota Técnica Conjunta nº 220/2024-DGCI/SAPS-MS e DAHU/SAES-MS. Atualização da Rede Cegonha para Rede Alyne no SUS. Brasília (DF); 2024. [access in 2024 Mai 28]. Available from: https://www.gov.br/saude/pt-br/centrais-de-conteudo/publicacoes/notas-tecnicas/2024/nota-tecnica-conjunta-no-220-2024-dgci-saps-ms-e-dahu-saes-ms.pdf

8. Teles IA. As características e impactos das políticas públicas de atenção à saúde materna no Brasil nos últimos 20 anos. Îandé Cienc Hum. 2023; 7 (1): 64-73.

9. Ministério da Saúde (BR). Secretaria de Gestão Estratégica e Participativa. Departamento de Apoio à Gestão Participativa. Política Nacional de Saúde Integral das Populações do Campo, da Floresta e das Águas. Brasília (DF): Ministério da Saúde; 2013. [access in 2024 Mai 28]. Available from: https://bvsms.saude.gov.br/bvs/publicacoes/politica_nacional_saude_populacoes_campo.pdf

10. Morgan J, Breau GM. Access to maternal health services for Indigenous women in low- and middle-income countries: an updated integrative review of the literature from 2018 to 2023. Rural Remote Health. 2024; 24 (2): 1-12.

11. Joanna Briggs Institute (JBI). JBI reviewers manual [Internet]. Adelaide: JBI; 2020. [access in 2024 Mai 28]. Available from: https://jbi-global-wiki.refined.site/space/MANUAL/355863557/Previous+versions?attachment=%2
Fdownload%2Fattachments%2F355863557%2FJBI_Reviewers_Manual_2020June.pdf&type=application%2
Fpdf&filename=JBI_Reviewers_Manual_2020June.pdf#page=406


12. Tricco AC, Lillie E, Zarin W, O'Brien K, Colquhoun H, Levac D, et al. PRISMA Extension for Scoping Reviews (PRISMA-ScR): Checklist and Explanation. Ann Intern Med. 2018; 169 (7): 467-73.

13. Open Science Framework (OSF). Protocol registration: Prenatal care for riverine pregnant women in Brazil: scoping review [Internet]. OSF Registries; 2024. [access in 2024 Mai 28]. Available from:: https://doi.org/10.17605/OSF.IO/X6C3Q

14. Souza ES, Nazareth IV, Gonçalves APO, Meneses IMS. A look of women-mothers about prenatal care. J Nurs UFPE On Line. 2013; 7 (8): 5135-42.

15. Pereira AA, Silva FO, Brasil GB, Rodrigues ILA, Nogueira LMV. Percepções de gestantes ribeirinhas sobre a assistência pré-natal. Cogitare Enferm. 2018; 23 (4): e54422.

16. Souza EV. Atenção ao pré-natal em uma Unidade Básica de Saúde Fluvial de Manaus [dissertação]. Manaus (AM): Fiocruz; 2018.

17. El Kadri MR, Santos BS, Lima RTdS, Schweickardt JC, Martins FM, Barros MAV. Unidade Básica de Saúde Fluvial: um novo modelo da Atenção Básica para a Amazônia, Brasil. Interface (Botucatu). 2019; 23: e180613.

18. Cabral I, Cella W, Freitas SR. Comportamento reprodutivo em mulheres ribeirinhas: inquérito de saúde em uma comunidade isolada do Médio Solimões, Amazonas, Brasil. Saúde Debate. 2020; 44 (127): 1066-78.

19. Figueira MCS, Marques D, Vilela MFG, Bazílio J, Pereira JA, Silva EM. Work process of river family health teams from the perspective of Primary Care managers. Rev Esc Enferm USP. 2020; 54: e03574.

20. Lima RTDS, Fernandes TG, Martins Júnior PJA, Portela CS, Santos Junior JDO, Schweickardt JC. Saúde em vista: uma análise da Atenção Primária à Saúde em áreas ribeirinhas e rurais amazônicas. Ciênc Saúde Colet. 2021; 26 (6): 2053-64.

21. Lourinho GS, Souza IC. Pré-natal e morbidade materna em populações dos campos, das florestas e das águas em Altamira-PA [trabalho de conclusão de curso de graduação]. Altamira (PA): Universidade Federal do Pará; 2021.

22. Silva WRS. Quando há água por todos os lados: o acesso ao pré-natal, parto e puerpério em municípios rurais remotos da Amazônia [dissertação]. São Paulo (SP): Universidade de São Paulo; 2023.

23. Marques BL, Tomasi YT, Saraiva SS, Boing AF, Geremia DS. Orientações às gestantes no pré-natal: a importância do cuidado compartilhado na atenção primária em saúde. Esc Anna Nery. 2021; 25 (1): e20200098.

24. World Health Organization (WHO). WHO recommendations on antenatal care for a positive pregnancy experience. Geneva: WHO; 2016. [access in 2024 Mai 28]. Available from: https://www.who.int/publications/i/item/9789241549912

25. Barbosa de Andrade R, Pirkle CM, Sentell T, Bassani D, Rodrigues Domingues M, Câmara SMA. Adequacy of Prenatal Care in Northeast Brazil: Pilot Data Comparing Attainment of Standard Care Criteria for First-Time Adolescent and Adult Pregnant Women. Int J Womens Health. 2020; 12: 1023-31.

26. Toso BRGO, Orth BI, Vieira LB, Dalla Nora CR, Geremia DS, Mendonça AVM, et al. Practices developed by nurses in primary health care in southern Brazil. Rev Gaúcha Enferm. 2024; 45: e20230154.

27. Melwani S, Cleland V, Patterson K, Nash R. Identifying health literacy solutions for pregnant women and mothers in Tasmania: a codesign study. Health Lit Commun Open. 2023; 1 (1): 2255027.

28. Silva SFS, Santos LM, Rodrigues CL. Geographical barriers and access to prenatal care in the Brazilian Amazon. Rev Panam Salud Pública. 2019; 45: e12.

29. Medeiros CRG, Costa GD, Oliveira MMC. Primary Health Care in the Amazon: challenges for health practices. Saúde Soc. 2016; 25 (4): 901-13.

30. Pereira RC, Oliveira MLC, Fernandes J. Structural limitations in maternal care services in Northern Brazil. Ciênc Saúde Colet. 2020; 25 (9): 3451-60.

31. Fernandez M, Pinto HA, Fernandes LMM, Oliveira JAS, Souza Lima AMF, Santana JSS, et al. Interoperability in universal healthcare systems: insights from Brazil's experience integrating primary and hospital health care data. Front Digital Health. 2025; 7: 1622302.

32. Page MJ, McKenzie JE, Bossuyt PM, Boutron I, Hoffmann TC, Mulrow CD, et al. The PRISMA 2020 statement: an updated guideline for reporting systematic reviews. BMJ. 2021 Mar; 372: 71.

Acknowledgments
We thank the Coordination for the Improvement of Higher Education Personnel – Brazil (CAPES) – Financing Code 001 for financial support.

Authors' contributions
Nascimento ESD, Andrade RLP, Gomes-Sponholz F: conceptualization, data curation, formal analysis, investigation, methodology, project administration, resources, software, data visualization, manuscript writing.
Silva ALC and Jurca J: investigation, supervision, validation, writing – revision and editing of the manuscript.
All authors approved the final version of the article and declare no conflict of interest.

Data availability
The entire dataset supporting the results of this study has been published in the article itself.

Received on October 15, 2024
Final version presented on August 31, 2025
Approved on September 17, 2025

Associated Editor: Karla Bomfim

Copyright © 2026 Revista Brasileira de Saúde Materno Infantil Todos os direitos reservados.

Desenvolvido por: